文|伊斯蘭堡巴赫瑞亞大學副教授兼 CPEC 前項目主任 Hassan Daud Butt 博士
摘要:隨著全球走出新冠疫情的陰霾,各國政府都迫切希望為本國人民提供就業機會,重振經濟和貿易,并建設新的氣候適應性基礎設施。尤其是新興經濟體,在進行基礎設施等擴張投資時會遇到重重困難。許多國家(如巴基斯坦)正試圖保持增長趕超進程,同時應對新的經濟轉型動蕩、貿易保護主義、技術趨勢以及其他挑戰。在這方面,“一帶一路”倡議(BRI)引發了全球關注。這是一項雄心勃勃的計劃,涉及150多個國家,通過基礎設施投資開展合作,以提高跨境貿易和投資的連通性,并為參與國帶來經濟效益。該計劃旨在彌合基礎設施方面的重大差距,并建設能夠促進增長的基礎設施。六條經濟走廊組成了非洲基礎設施倡議,中巴經濟走廊(CPEC)是其中的核心項目之一。本文探討了利用中巴經濟走廊支持巴基斯坦氣候適應性基礎設施發展的可能性。此外,本文還探討了中巴經濟走廊為經濟發展提供的獨特機遇,并提出了如何在最大限度地發揮優勢的同時,減少對環境的負面影響。研究方法包括文獻綜述和案例研究,以深入了解與中巴經濟走廊和可持續增長相關的挑戰和機遇。本文還提出了一套利用中巴經濟走廊的可持續戰略。本研究的結果有助于當前關于可持續發展的討論,并為中巴經濟走廊背景下開展工作的決策者和從業人員提供了可行的見解。
關鍵詞:中巴經濟走廊,“一帶一路”倡議,全球發展倡議,經濟,可持續發展,可持續發展目標,環境影響,中國外商直接投資
一、引言
中國成功的經濟改革為其他發展中經濟體解決其經濟發展和改革中的問題提供了寶貴的經驗。雖然市場自由化是成功的關鍵,但其他指導原則還包括公正、公平、跨境包容、互利合作和可持續增長。2009年,中國占全球外商直接投資(FDI)的4%。引人矚目的是,盡管新冠疫情大流行導致經濟放緩,但中國占全球外商直接投資的份額在2020年卻大幅上升,使得中國超越所有其他國家,成為史上最大的外商直接投資資金來源國。
時至今日,中國是世界上最大的商品生產國和消費國,包括鋼鐵、水泥、煤炭、機械、電子、服裝、鞋類和家用電器。中國也是全球200多種工業產品的最大生產國和出口國。全球70%的電腦、70%的手機和60%的發電設備都是由中國制造的。表1.2展示了中國的主要貿易伙伴。
為了改善出口渠道并使其多樣化,為中國商品和服務開辟新的市場和貿易路線,并將中國與亞洲、歐洲和非洲連接起來,中國于2013年提出了“一帶一路”倡議,旨在通過陸路和海路將亞洲市場與歐洲和非洲連接起來,作為中國增長倡議的一部分(中華人民共和國國務院,2015b)。該倡議覆蓋了世界一半的人口和世界三分之一的GDP,被稱為人類歷史上最大的基礎設施計劃(Kirchherr et.al.,2018;Williams et.al.,2020)。中國國家主席習近平強調,“一帶一路”倡議不是單方面的努力,而是互惠互利的倡議(2019)。他強調需要平等參與、尊重主權、尊重參與國的發展重點和文化多樣性。其目的是建立一個開放、包容和平衡的區域合作框架,使所有參與者受益(Butt,H.D., Aijaz,U., Saif, O.B., & Athar, A., 2023)。加強互聯互通被視為經濟增長、區域一體化和提高生活水平的催化劑。習主席強調了可持續發展在“一帶一路”倡議中的重要性,強調需要促進綠色發展、生態保護和清潔能源。他還強調,要將環境保護、社會責任和經濟發展結合起來,以實現長期和可持續的增長。
“一帶一路”倡議的核心是互聯互通,通過政策合作、基礎設施投資、項目實施和運營管理,在各國之間建立強大的交通、通信和能源連接,通過協作式可持續發展促進包容、公平和共同的經濟增長。中國已迅速成為世界上最大的單一債權國,中國對發展中國家的貸款規模超過了所有其他雙邊貸款國發放貸款的總和。對發展中國家來說,基礎設施項目往往是一項巨大的投資。“一帶一路”倡議的成功項目包括烏干達的一個新水電站大壩、中亞的一個新天然氣和石油管道網絡、從亞的斯亞貝巴到吉布提的一條750公里長的鐵路以及巴基斯坦的許多項目。現在,這更像是一項全球倡議,而不僅僅是中國的倡議。據亞洲開發銀行(ADB)估計,在2015-2030年期間,東南亞和東亞的氣候適應性基礎設施投資需求將分別達到每年國內生產總值的5.7%和5.2%。與其他類型的投資相比,這些項目的醞釀期較長,經濟可行性和現金流的不確定性較高,因此融資異常困難(Khor, H.E., Poonpatpibul, C., & Yong Foo, S.U.A.N. 2021)。
雖然“一帶一路”倡議的重點是交通、能源和通信基礎設施,但活動范圍更廣,涵蓋了從農業、環境、稅收、安全、全球衛生、人道主義響應到文化交流等各個方面的合作。其意義不僅包括加快經濟轉型,還包括實現包容性發展,跨越中等收入陷阱。2019年引進的項目數量最多,達到433個,但由于新冠疫情,2021年的項目金額縮減至136億美元。“一帶一路”倡議的經驗表明,阻礙世界各地區增長的挑戰可以通過區域一體化和新興國家間的合作來解決。這一倡議有助于加快創建新的供應鏈,并為連接各區域市場的貿易和基礎設施發展提供融資工具(UNCTAD,2022年)。顯而易見的是,參與“一帶一路”倡議的眾多行動者也支持聯合國17個可持續發展目標,包括“促進實現目標的伙伴關系”。
“一帶一路”倡議旨在為發展中國家帶來各種收益。雖然具體的收益會因國家和項目的不同而不同。基礎設施建設是“一帶一路”倡議的重點之一。發展中國家在建設和改善基礎設施(如交通網絡、港口和能源設施)方面往往面臨挑戰。“一帶一路”倡議為這些國家提供了從中國獲得投資和技術的機會,有助于加強其基礎設施和互聯互通。改善基礎設施和互聯互通可以刺激發展中國家的經濟增長。
二、中巴經濟走廊(CPEC)
2023年是中國-巴基斯坦經濟走廊(CPEC)啟動十周年。作為中國“一帶一路”倡議的旗艦項目,中巴經濟走廊是連接中國西部喀什與阿拉伯海的巴基斯坦瓜達爾港的關鍵紐帶。這條戰略通道是通往非洲、中東和中亞地區的重要門戶。中巴經濟走廊促進了巴基斯坦的經濟發展,滿足了中國的能源需求,并有可能通過經濟一體化促進西部地區的穩定。它是對中巴雙邊關系具有重大意義的變革性倡議。其核心目標包括推進鐵路、公路、能源基礎設施和港口建設。到2023年已取得顯著進展,重塑了基礎設施發展、地區貿易動態和經濟一體化的格局。
CPEC的基礎設施項目網絡,包括公路、鐵路、經濟特區和能源項目,構成了全長約3,000公里的連接走廊(Ismail et al.,2023)。為了促進經濟增長,該項目旨在加強巴基斯坦的運輸系統,增加能源產出,吸引中國和國際投資(Rehman et al.,2021)。基礎設施建設是CPEC的主要支柱之一(Naurin & Gul,2023)。2014年,喬治敦大學教授Anatol Lieven指出:“幾十年來,我一直在巴基斯坦工作并撰寫有關該國的文章,在許多所謂的國家‘轉折點’上,該國都未能實現轉折,以至于我幾乎不再注意到這些轉折點。但是,今年早些時候,巴基斯坦政府把中國計劃修建的穿越巴基斯坦通往阿拉伯海的能源和運輸走廊稱為‘命運的改變者’,這也許是真的國家‘轉折點’。”
能源項目的開發是CPEC的重要組成部分(N.Shahzad et.al.,2023)。通過開發多種能源,中巴經濟走廊旨在緩解巴基斯坦長期能源短缺狀況。這些項目包括可再生能源設施、水電計劃和燃煤發電站。CPEC項目旨在通過加強巴基斯坦的能源基礎設施,減少電力短缺,鼓勵工業發展,并從總體上提高巴基斯坦公民的生活質量(N. Shahzad et.al.,2023)。總體而言,CPEC是一個旨在實現巴基斯坦基礎設施現代化并推動其經濟發展的大型項目(McCartney, 2022a)。
盡管存在反對意見和困難,但該項目已證明它有潛力解決巴基斯坦的基礎設施和能源短缺問題,并有利于加強中巴經濟聯系,促進區域合作(Aijaz, U., & Hassan Daud Butt, D. S. P. G, 2021)。在雙方的共同努力和兩國領導人的堅定支持下,該項目在短短36個月的時間內取得了令人矚目的成就:大部分工程已經完工,尚未竣工的也取得了重大進展。此外,中巴經濟走廊項目的完成也證明了兩國合作的堅韌力量。“鋼鐵般的兄弟情誼”指的是一種持久而牢不可破的紐帶,其強度堪比鋼鐵。盡管面臨諸多困難和挑戰,但中巴經濟走廊的成功證明了這種合作的力量,兩國通力合作,克服困難,實現共同目標。此外,除了經濟發展,CPEC的影響還包括戰略和地緣政治方面。中巴經濟走廊內的戰略協調與合作行動顯示了合作的深度,這種合作超越了經濟聯系,涵蓋了地區發展的共同目標。
中巴經濟走廊是一條優勢互補、合作共贏、利益共享、共同繁榮的增長與發展走廊。中巴之間以綜合交通基礎設施和產業合作為主軸,以具體的經貿伙伴關系、人文交流和文化互動為深層次合作的增長點。中巴經濟走廊的精髓在于其重要的共同事業,包括基礎設施建設、工業增長和生活質量的提高,所有這些都旨在促進所經地區的社會經濟進步、繁榮和安全。
在過去10年中,除了成功實施CPEC項目外,識別和降低項目風險也變得至關重要。這不僅包括識別與項目執行相關的技術風險,還包括識別法規變化、經濟波動和意外事件(如疫情)等外部因素。由于CPEC規模空前,是一項政府間的倡議,估價約600億美元,因此持續制定應急策略,穩健應對風險是當務之急。
在倡議推進過程中,來自中國和巴基斯坦的利益相關方深化了跨文化的相互理解。這涉及到與政府實體、投資者、承包商和當地社區的接觸,豐富了雙邊關系。這個項目充滿了錯綜復雜的挑戰,也取得了令人振奮的成就,留下了寶貴的財富。要有效地指導此類項目,需要獨特的專業技術、強大的領導技能和適應能力,才能在不斷變化的環境中游刃有余。這段經歷對執行方的要求很高,但最終卻收獲頗豐,因為它極大地促進了雙方的共同繁榮。自該倡議于2013年啟動以來,中巴兩國的商貿合作經歷了大幅增長。中國十年來一直是巴基斯坦的主要貿易伙伴,同時連續九年成為巴基斯坦的主要外商直接投資來源國。兩國之間的合作領域穩步發展,超越了傳統上對能源、互聯互通和基礎設施的關注,并向新的領域拓展。中巴經濟走廊(CPEC)長期計劃的基本組成部分包括以下內容:
連通性:建立強大的交通基礎設施是中巴經濟走廊不可或缺的基礎要素。這種基礎設施不僅能引導和推動中巴經濟走廊沿線地區的經濟和社會發展,還能促進中巴兩國的互聯互通和全面合作,最終實現共同繁榮。
能源:中國和巴基斯坦準備在石油天然氣、電力和電網等領域加強合作。重點是推進火電、水電、煤氣化和可再生能源發電等重大項目。此外,還將關注加強輸電網絡,以確保電力傳輸和供應的可靠性和穩定性。
工業和工業園區:中巴經濟走廊計劃加強貿易和工業合作,擴大雙邊經貿聯系,提高相互貿易自由化水平。目標是通過同步、協調和發展經濟特區,培育重點合作領域,提高合作成效,協調經濟發展努力。
農業發展與扶貧:中巴兩國利用各自的競爭優勢,致力于加強CPEC區域內的農業基礎設施建設。這包括積極參與農業人員培訓、技術交流與合作。雙方的共同目標是加強地方政府間的合作,促進非政府組織間的交流,圍繞民意溝通、民心相通、改善民生等方面開展廣泛的項目合作。
中巴雙方希望探索建立多層次合作機制,加強政策協調。雙方還將加大各自金融改革開放力度,創新金融產品和服務,有效管理金融風險,為中巴經濟走廊建設營造良好的金融環境。
中巴經濟走廊倡議包含一系列不同的項目,還涉及通信、光纖、海事部門(包括工業中心、海港和公路網絡)以及從生產到傳輸的能源/電力部門。該倡議是中國“一帶一路”倡議的一部分,不僅為巴基斯坦帶來了重要的經濟機遇,而且在中國大陸和南亞之間建立了重要的聯系,未來還將與歐洲及其他地區相連。從中國的角度來看,CPEC有望通過瓜達爾深海港使貿易和石油運輸便利化。對巴基斯坦而言,預計2015年至2030年期間,中巴經濟走廊將促進巴基斯坦經濟年增長率增加2-2.5%,并創造直接和間接的就業機會。
2015年,巴基斯坦和中國簽署了51項諒解備忘錄,標志著CPEC的實施工作正式啟動。2015年4月,習近平主席訪問巴基斯坦期間,兩國確立了以CPEC為核心的“1+4”合作模式,并將瓜達爾港、能源、交通基礎設施和產業合作列為優先事項。中國對CPEC的投資在15年內約為460億美元,大致相當于巴基斯坦年度GDP的20%。其中大部分資金(約430億美元)將用于能源領域,為國家電網增加17,000兆瓦的電力供應。其余的120億美元將用于交通、通信、基礎設施和鐵路項目,以促進巴基斯坦的經濟發展。
CPEC的目標包括能源多樣化、加強互聯互通和刺激整體經濟增長。項目按期限長短分為四類:
1)早期項目,預計完工時間為2018年。
2)計劃在2020年前完成的短期項目。
3)旨在2025年之前完成的中期項目。
4)計劃在2030年之前完成的長期項目。
CPEC項目以促進多部門增長為目標,由以下聯合工作組(JWGs)負責推動:
中巴經濟走廊項目建立了眾多公路網絡,創造了城鄉協同效應,這些公路連接線上的經濟特區正在尋找吸引投資的新途徑,特別是在新冠疫情之后。在巴基斯坦,中巴經濟走廊倡議創造了20多萬個就業機會、6000兆瓦的電力和800多公里的輸電線路,以及510多公里的公路,形成了城鄉協同效應和區域連通性。它通過瓜達爾港幫助巴基斯坦發展藍色經濟,通過西線將巴基斯坦與內陸地區連接,通過即將建成的瓜達爾機場與巴基斯坦和世界其他地區連接。其中,瓜達爾機場項目得到了中國2.3億美元的援助,將于2023年年底竣工。通過光纖和輸電線路的互聯互通也有助于巴基斯坦實現建立可持續經濟增長內生機制的發展目標。中巴經濟走廊項目有助于為發展創造有利條件,并為“求同存異”的協調政策擴大磋商范圍。利用CPEC的人際交往優勢,為2萬多人提供漢語培訓,并舉辦500多場教育會議。尤其值得一提的是,中巴之間啟動了1000多個教師交流項目。自2013年倡議啟動以來,中巴之間的貿易和商業合作出現了大幅增長。兩國之間的合作范圍不斷擴大,超越了能源、互聯互通和基礎設施等傳統領域,進入了新的、多樣化的領域。
總體而言,中巴經濟走廊是區域互聯互通的真正體現,其愿景是通過促進包容性發展和共同繁榮來改善人民生活;從而創造新市場、擴大供應鏈、消除全面發展的瓶頸、確保能源安全并為該地區人民創造數百萬個就業機會。展望未來,巴基斯坦正試圖進一步改善兩國之間的經濟聯系,并期待借助中國的外商直接投資和工業幫助而走上穩定發展之路。中巴經濟走廊的潛力包括:
· “一帶一路”倡議中最活躍的經濟走廊
· 新興的大型消費市場
· 高增長潛力
· 密切區域貿易和經濟一體化的前景
·瓜達爾港和海上連通性
根據中巴經濟走廊長期計劃,到2020年,中巴經濟走廊已初具規模,有效解決了巴基斯坦經濟和社會發展的重大問題。現階段,預計中巴經濟走廊將開始發揮促進兩國經濟增長的作用。到2025年,中巴經濟走廊建設將力爭進入高級階段,工業體系接近完工,主要經濟功能全面啟動。走廊沿線居民的生活質量將得到顯著改善,從而促進地區經濟更加均衡發展。迄今為止,盡管新冠疫情對勞動力和資源的流動造成了影響,但該項目仍能實現其目標。總投資組合的影響和詳情如下:
(一)能源項目
通過開發多種能源,中巴經濟走廊力求緩解巴基斯坦長期的能源狀況。這些項目包括可再生能源設施、水電計劃和燃煤發電站。CPEC項目旨在通過加強巴基斯坦的能源基礎設施,減少電力短缺,鼓勵工業發展,并從總體上提高巴基斯坦公民的生活質量((N. Shahzad et.al., 2023)。
目前,中巴經濟走廊已取得顯著進展。它已完成了總共14個能源項目,截至2023年底,這些項目將產生12520兆瓦的能源。此外,目前還有兩個能源項目正在建設中,另有五個能源項目正考慮在未來開發。重要的CPEC能源項目見表2.2。
中巴經濟走廊中的風能和太陽能等可再生能源項目為清潔和可持續能源生產做出了貢獻,減少了巴基斯坦對化石燃料的依賴,降低了溫室氣體排放。它們幫助巴基斯坦探索信德省的風能走廊,并提供更便宜、更清潔的能源形式。這些項目還通過使能源組合多樣化、降低受能源供應中斷影響的脆弱性以及促進發電自給自足,加強了能源安全。另一個重要項目是位于巴基斯坦信德省東南部沙漠地區的塔爾I區綜合煤礦發電項目,該項目是中巴經濟走廊的一個重要能源項目,包括一個年產780萬噸的露天煤礦和一個2x660兆瓦的褐煤火力發電廠。上海電氣開發的該項目改變了當地人民的生活,為社會經濟發展做出了巨大貢獻(Ali, Y., Rasheed, Z., Muhammad, N., & Yousaf, S.,2018)。同樣,作為綠色可持續發展戰略的一部分,塔爾第二區煤礦和發電項目也是如此。項目的穩定運行保障了巴基斯坦當地200多萬個家庭的用電需求,同時也促進了國際收支平衡,降低了發電成本,緩解了供需矛盾,成為巴基斯坦煤礦與電廠一體化的典范。
馬蒂亞里-拉合爾660千伏高壓直流輸電項目是中巴合作的又一成果。該項目由中國國家電網公司(SGCC)以建設-擁有-運營-轉讓方式構思和建設,是中巴經濟走廊唯一的輸電項目。該項目電壓等級為660千伏,輸電容量為4000兆瓦,最大直流電流為3030安培。輸電線路全長886公里,從西南到東北貫穿信德省和旁遮普省。2021年9月1日,該項目實現商業運營,并將持續運行25年。
第三個例子是蘇基基納里水電站項目,該項目位于巴基斯坦北部開普洱普什圖省曼塞赫拉地區的昆哈河上,海拔在1300米至2400米之間。該水電站配備4臺普爾頓水輪發電機組,總裝機容量為884兆瓦。項目建成后,每年可為巴基斯坦提供32億千瓦時的清潔能源。
(二)工業合作
工業發展被視為促進經濟長期擴張的有效方法之一。為了促進經濟增長,過去幾十年來,許多國家都采取了工業發展規劃。一種策略是在指定的工業增長點發展經濟特區,許多國家都有商業園、工業區、出口加工區等。中國是這方面最好的例子。例如,截至2009年,中國已在省和市一級建立了許多經濟特區。據估計,經濟特區為中國貢獻了近22%的GDP、46%的外商直接投資和60%的出口總額,并為3000萬人創造了就業機會(Khan, K., Khan, K., & Anwar, S.,2016)。建立和運營工業區和經濟特區是一項綜合性工作,包括土地征用、基礎設施建設、監管框架和投資者參與等錯綜復雜的挑戰。最終目的是確保這些園區能夠有效促進巴基斯坦經濟增長和整體發展。
在中巴經濟走廊框架下,巴基斯坦做出了巨大努力,在不同地區建立工業區和九個經濟特區。這些工業區的戰略目的是吸引外國投資、刺激制造業、創造就業機會和促進經濟擴張(Hassan Daud Butt, m. u. a., & Majeed, s. 2022)。通過中巴經濟走廊利用《中巴自由貿易協定》(CPFTA)對國家經濟增長也至關重要。
中巴經濟走廊中包含的眾多貿易和市場準入項目將為生活的各個方面帶來機遇。在此背景下,巴基斯坦與中國的合作伙伴關系將推動貿易、簡化市場準入、提高生活水平以及實現可持續和包容性增長。此外,中巴經濟走廊還將使巴基斯坦有能力擴大其商業和運輸輻射范圍,增強其在中亞、南亞、中東、非洲和歐洲的經濟影響力。近年來,巴基斯坦貿易逆差的很大一部分來自與中國的貿易。因此,中巴經濟走廊的經濟特區和出口加工區的發展應經過精心規劃,以符合快速工業增長和通過提供多樣化產品以促進出口的目標。此外,在開發這些特區時,應認真考慮通過制造業增值來提高出口潛力。中國是世界第二大經濟體和全球主要出口國,出口額達2.2萬億美元,同時也是第二大進口國,進口額達1.8萬億美元,這為巴基斯坦帶來了大量機遇。目前,巴基斯坦對中國的貨物和服務出口總額為15億美元,通過加強兩國合作、增加進入中國市場的機會以及將巴基斯坦企業與中國供應鏈聯系起來,巴基斯坦對中國的貨物和服務出口額有可能成倍增長。
為了優化經濟特區和出口加工區的利用,必須實施適當的投資戰略,確保產業和區域的最佳組合,加強管理實踐,并優化激勵結構。巴基斯坦政府正在通過“營商便利化”倡議努力實現這些目標,因為在中巴經濟走廊下引入經濟特區標志著一個工業快速發展新時代的開始。在這一努力中,巴基斯坦希望與中國企業合作,在經濟特區內與中國企業并肩作戰,建立穩健且具有潛在生產力的產業。
在進入工業化階段的同時,巴基斯坦將遇到一系列機遇和挑戰,必須有效應對這些機遇和挑戰,經濟特區才能取得成功。這些挑戰包括投資水平低、工業分散在全國各地、體制薄弱、人力資源不理想、職業技能方面的專業知識有限、商業成本上升以及基礎設施不足。在中巴經濟走廊的眾多優勢中,經濟特區的優勢尤為突出。這些經濟特區將配備尖端設施,主要集中在食品、制藥、工程、汽車和食品包裝等行業(Aijaz, U., HassanDaud Butt, D. S. B., Hayat, & Mazhar, M., 2022)。它們將作為初創企業的催化劑,促進特定區域內新企業的出現。
拉沙凱經濟特區(Rashakai Special Economic Zone,簡稱RSEZ)是中巴經濟走廊工業合作的旗艦項目,被中巴聯合合作委員會列為中巴經濟走廊經濟特區的優先項目、中巴經濟走廊工業生產與合作的典范,總占地面積1000英畝,計劃分三期實施,預計總投資1.28億美元。目前,一期建設正在有效推進中。作為中巴經濟走廊框架下實施的首個產業合作項目,中巴兩國政府高度重視拉沙凱經濟特區的建設進展。2021年5月,拉沙凱經濟特區一期建設正式啟動。拉沙凱經濟特區由中國鐵建股份有限公司和KPEZDMC共同開發,位于開伯爾-普赫圖赫瓦省,毗鄰M1和斯瓦特高速公路。它占地4平方公里,分三期開發,總投資1.3億美元。它致力于發展巴基斯坦的綜合產業集群、國際商貿中心、高科技中心和物流中心。根據自身稟賦和當地市場的迫切需求,致力于引進家電、食品加工、機械設備制造、家具建材等配套產業。
(三)基礎設施項目
基礎設施項目旨在加強和建立新的鐵路和公路網絡,包括修建1200公里新的鐵軌和對3100公里現有鐵軌進行現代化改造。原有的585公里公路和正在進行的鐵路項目將在促進地區一體化方面發揮關鍵作用。互聯互通的加強不僅促進了中國和巴基斯坦之間的經濟合作和互聯互通,還將這些益處擴展到了該地區的鄰國。作為涉及多個國家的貿易、投資和合作項目的渠道,走廊的總體愿景是發展基礎設施和能源項目。這種不斷改善的有形互聯互通將促進貨物、人員和思想的無縫跨境流動,從而刺激地區貿易與合作。通過提供高效的運輸路線,中巴經濟走廊可以降低運輸成本,消除參與國之間的貿易壁壘。這反過來又能刺激更大的貿易量和多樣化的貿易途徑,最終使所有參與國受益(Aijaz, U., & Butt, H. D.,2021)。
中巴經濟走廊擴建的基礎設施有能力連接中國和巴基斯坦邊境以外的地區,包括中亞、中東甚至歐洲。這一前景有可能開辟新的貿易路線,加強地區間的經濟聯系。必須承認,雖然中巴經濟走廊為區域一體化帶來了巨大希望,但也存在各種挑戰。地緣政治因素、當地社區的擔憂、環境影響和基礎設施質量等因素必須得到認真解決,以確保成功實現一體化目標(Butt, H. D.,中巴經濟走廊可持續項目)。中巴經濟走廊由三條主要線路組成:
西線:這條路線橫跨肯塔基州和俾路支省,途經旁、圖爾巴特、奎達、卡拉特、德拉·伊斯·梅爾汗、佐布,最后到達阿伯塔巴德。這條路線可以通過塔夫坦和查曼與伊朗和阿富汗相連。
東線:該路線從瓜達爾開始,途經信德省和旁遮普省,通過高速公路覆蓋卡拉奇、蘇庫爾、海德拉巴、木爾坦、拉希米亞爾汗和哈維里恩等主要城市。中部路線從瓜達爾到哈維連,包括信德省、旁遮普省和俾路支省的首府,包括蘇庫爾、胡茲達爾、米安瓦利、塔克西拉和費薩拉巴德。
北線:喀喇昆侖公路二期(哈維利安-塔科特段)項目是巴基斯坦南北干線公路網的重要組成部分。該項目為項目區700萬人口的交通和通勤提供了便利,并將哈維連和塔科特之間的旅行時間從5.5小時縮短至2小時以內,平均每年節省約380億盧比的運輸成本。這條共享路線通過喀喇昆侖公路連接喀什,從中國出發,經吉爾吉特-巴爾蒂斯坦的昆熱拉布山口進入巴基斯坦。然后經過哈桑納布達勒、阿伯塔巴德和布爾汗,連接伊斯蘭堡-白沙瓦高速公路。從那里,它又分為中線、西線和東線,最終到達瓜達爾。
◆ML-1鐵路項目
中巴經濟走廊的主要基礎設施項目之一是ML-1(干線1)項目,其核心是加強巴基斯坦鐵路網并使其現代化。ML-1計劃包括振興和翻新巴基斯坦現有的鐵路基礎設施,重點是連接南部卡拉奇和北部白沙瓦的鐵路線。該項目的主要目標是將現有鐵路軌道改造成雙軌系統,同時實現全線電氣化。這一改造將有助于提高列車運行的速度和效率。此外,該項目還包括安裝現代信號和電信系統,以提高列車服務的安全性和可靠性。通過提高鐵軌質量和相關系統的現代化,ML-1項目旨在提高列車的速度和運載能力。這反過來將縮短旅行時間,并能夠容納更多的貨物和乘客。升級后的鐵路系統預計將成為貨運和客運的通道,簡化全國的貨物和人員流動。
ML-1項目的潛在效益包括:
加強貿易和互聯互通:現代化的鐵路系統將為貨物提供更高效、更可靠的運輸路線,從而加強中巴之間的貿易互聯互通。
經濟增長:交通基礎設施的改善可以降低運輸成本,方便貨物進出港口,促進與貿易相關的活動,從而推動經濟增長。
地區發展:該項目可為鐵路沿線欠發達地區提供更好的市場和資源準入,從而促進這些地區的發展。
技術轉讓:中國和巴基斯坦在該項目上的合作可帶來技術和知識轉讓,使巴基斯坦能夠發展鐵路建設和現代化方面的專業知識。
減少擁堵:通過提高鐵路系統的運載能力,該項目可將部分貨運和客運交通轉移到鐵路上,從而幫助緩解公路和高速公路的擁堵狀況。
改善巴基斯坦國內的連通性:升級后的鐵路網可以改善巴基斯坦國內的連通性,使人們的旅行和企業在國內不同地區的運營更加方便。
拉合爾橙線軌道交通項目是北方國際、中國中鐵股份有限公司和當地工程公司的合作項目。該項目是整個南亞地區最先進的城市軌道交通項目之一。地鐵橙線的投入運營為拉合爾市開創了一個新時代。這種現代化水平為拉合爾居民帶來了現代、高效、環保和安全的交通服務。
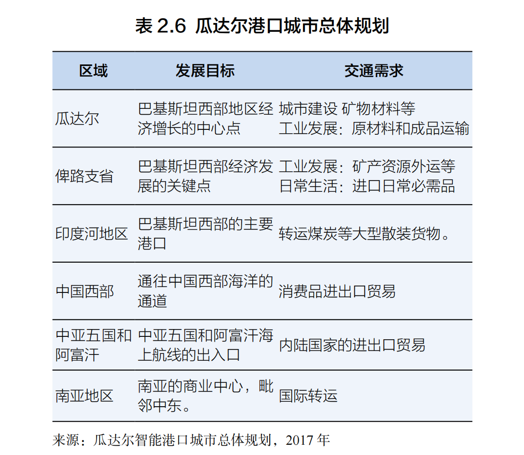
◆瓜達爾港
瓜達爾智能港口城市位于俾路支省。瓜達爾是連接波斯灣和阿拉伯海的門戶。該市是中巴經濟走廊的南起點。為了促進中國和巴基斯坦之間的合作,確保瓜達爾市的總體規劃達到建設一個多樣、繁榮、充滿活力和綠色的工業城市的目標,瓜達爾市將以增長和工業進步為發展目標,以實現經濟的快速增長,為地區經濟創造新的引擎(Khetran, M. S, 2014)。
在不久的將來,瓜達爾將充分利用其地理位置和漁業優勢,集中力量發展優勢產業。從中長期來看,產業鏈將逐步擴大,產業層次將不斷提高。該項目的期限為12個月,在此期間應完成最終報告的編制和提交。在交通基礎設施方面,為中巴經濟走廊規劃的新機場和鐵路等建設項目正在啟動,以增加城市與外部連接的門戶(Hussain, F.,2020)。
5條橫向和15條縱向干線的城市交通網將會建成,以加強市中心、次中心和功能組群之間的連通性。該項目對瓜達爾的社會經濟和基礎設施發展非常重要。瓜達爾是中巴經濟走廊的重要組成部分,在頂層設計的基礎上進行科學規劃,將有助于瓜達爾成為中巴經濟走廊項目的標桿城市。該項目將促進瓜達爾乃至整個巴基斯坦的可持續發展。該項目將成為瓜達爾建設和發展的指南(Aijaz, U., & Hassan Daud Butt, D. S. P. G., 2021)。瓜達爾港的開發能夠促進地區經濟發展,將瓜達爾打造成繁榮城市,并充分利用瓜達爾作為巴基斯坦西南部重要出海門戶的地理位置和港口條件,借助中巴經濟走廊,加快交通基礎設施建設,開發綜合門戶功能,將瓜達爾建設成為巴基斯坦西南部的國家門戶。
巴基斯坦瓜達爾港的東灣高速公路是中巴經濟走廊的重要組成部分。該高速公路位于俾路支省瓜達爾市,從瓜達爾港內的巴中友誼大道開始,一直延伸到與現有的馬克蘭沿海高速公路N10相連。全19.49公里,設計時速高達100公里。該項目由中國交通建設股份有限公司負責建設。東海灣高速公路項目于2022年7月31日正式移交并通車。其主要目標是在瓜達爾港及其自由區與國家核心高速公路網之間建立重要的連接。這種無縫連接將提高進口、出口和過境貨物的物流運輸效率。這種連接將成為瓜達爾地區經濟發展的基石。
(四)農業合作:
在中巴經濟走廊框架下,巴基斯坦正在采取多項舉措來振興農業部門。這些努力包括采用現代農業技術、謹慎管理水資源以及轉讓尖端技術,以提高生產力和糧食安全。
下一階段,中巴兩國將致力于發揮各自優勢,加強農業合作。兩國將積極開展農業交流與合作,推動農業領域系統化、規模化、標準化和集約化發展。為了有效促進當地農業產業的發展,兩國堅決鼓勵中巴經濟走廊沿線地區從傳統農業向現代農業轉變(Kamran, A., Syed, N. A., Rizvi, S. A., Ameen, B., & Ali, S. N., 2021)。除了加強有形基礎設施的抗災能力,下一階段還將包括加強供水、衛生和灌溉部門。農業發展是中巴經濟走廊的一個重要方面,其重點是促進企業農業發展和提高巴基斯坦的農業生產力。中巴經濟走廊的基礎設施項目將縮短農產品的運輸時間,降低運輸成本。此外,中巴經濟走廊還促進了政府對政府(G2G)合作機制,在作物品種領域開展合作研發。最初于2015年勾畫的中巴經濟走廊長期農業合作藍圖旨在實現以下目標:
1)建立農業示范中心,推進種子技術和農業機械化。
2)了解中國的專業知識和技術,以提高灌溉效率和農業產量,同時促進創新技術和高價值作物的種植。加強中巴在食品、漁業、畜牧業和農業領域的研發合作。
3)在中巴經濟走廊沿線建立各種農產品專用的農產品加工區,配備農場、包裝設施和儲藏室。
(五)融資合作
在融資合作上,國家開發銀行、中國進出口銀行、中國銀行等中資金融機構與巴基斯坦哈比銀行等金融機構在支持中巴經濟走廊項目建設上開展了深入合作。在促進本幣結算上,中國人民銀行與巴基斯坦國家銀行幾次續簽了中巴雙邊本幣互換協議。2022年,中國人民銀行與巴基斯坦國家銀行簽署了在巴基斯坦建立人民幣清算安排的合作備忘錄,促進中巴兩國企業和金融機構使用人民幣進行跨境交易,促進中巴兩國雙邊貿易自由化、投資便利化。
(六)利用CPEC促進藍色增長
中巴經濟走廊為巴基斯坦改善其藍色經濟和利用其沿海資源潛力提供了重要機遇。以下是中巴經濟走廊可促進巴基斯坦藍色經濟發展的一些方法:
發展海事基礎設施:中巴經濟走廊包括發展港口基礎設施和沿海連通性,這可以提高巴基斯坦的海上貿易和運輸能力。升級港口、建設集裝箱碼頭和改善沿海基礎設施將有助于提高物流效率、吸引航運公司和促進海事活動。
漁業和水產養殖業:中巴經濟走廊可以支持巴基斯坦漁業和水產養殖業的發展。中國的投資和專業知識可以幫助實現現代化的捕魚方式,推廣可持續的水產養殖技術,促進海產品加工的增值。這可以提高生產力、出口潛力以及漁業部門對藍色經濟的整體貢獻。
沿海旅游業發展:中巴經濟走廊項目可促進巴基斯坦沿海旅游業的發展。度假村、酒店、娛樂設施和交通網絡等基礎設施的改善可吸引國內外游客前往該國風景優美的沿海地區。這可以創造就業機會和外匯收入,并促進旅游業的可持續發展。
藍色技術與研究合作:中巴經濟走廊可以促進巴基斯坦和中國機構在藍色技術和研究領域的合作。這可能涉及海洋生物技術、海洋學、海洋資源管理和沿海生態系統保護等領域的知識共享、聯合研究項目和技術轉讓。這種合作可以促進藍色經濟領域的創新、能力建設和可持續實踐。
海事培訓和技能發展:中巴經濟走廊為海事培訓和技能發展計劃提供了機會。與中國機構和公司的合作可為巴基斯坦專業人員提供港口管理、海運物流、海事法和海洋工程等領域的培訓機會。這可以提高當地勞動力的能力,并通過瓜達爾大學和正在CPEC框架下開發的職業中心,確保為不斷增長的海運業提供技術人才。
通過利用中巴經濟走廊提供的機遇,巴基斯坦可以釋放其沿海資源的潛力,推廣可持續的做法,并提高藍色經濟對經濟增長和發展的貢獻。與中國合作伙伴的密切合作、有效的政策框架以及對人力資本的投資,對于實現中巴經濟走廊為巴基斯坦藍色經濟帶來的益處至關重要。
(七)社會與經濟開發
關于中巴經濟走廊區域內的社會經濟合作,巴基斯坦正在共同努力實施職業培訓計劃,支持醫療保健、農業和高等教育。應利用巴基斯坦的高等教育資源,開展與設計和研發(R&D)相關的活動,促進教育和研究機構之間的交流與合作。這將促進技術轉讓,加強交通和電力基礎設施的建設、運營和管理。當務之急是將醫療援助服務擴大到中巴經濟走廊覆蓋范圍內的更多地區,并根據實際需求升級現有醫療設施。此外,這種人與人之間的互聯互通將有助于中巴兩國在瓜達爾地區社會公益合作機制方面的經驗總結和模式創新。這將有助于推動整個中巴經濟走廊地區的社會福利合作,最終為中巴經濟走廊倡議贏得更多的公眾支持。這些合作努力還針對水資源的全面規劃,包括水資源管理、河流流域規劃,以及提高巴基斯坦協調水資源開發、節約和保護的能力。這包括與預防水災和旱災以及救災有關的舉措。該聯合工作組的項目清單如下:
巴基斯坦可以利用中巴經濟走廊實現可持續增長。在更廣泛的背景下,中巴經濟走廊證明了“一帶一路”倡議和區域一體化概念的優勢。這條走廊有效地建立了與巴基斯坦西部地區的全球聯系,而這些地區以前曾飽受恐怖主義的困擾,同時還有望遏制伊斯蘭極端主義并促進地區關系的改善。要實現這些目標,當務之急是提高透明度,促進信息共享,在更大范圍內推動雙向交流和對話。顯而易見,在巴基斯坦開展業務的中國企業不僅履行了其企業社會責任承諾,而且在支持社會福利和可持續發展倡議方面超出了人們的預期。2022年,巴基斯坦遭受特大洪災,中國企業和個人迅速反應,捐助了9000多萬美元的必需品和物資。他們慷慨解囊,重建被洪水毀壞的橋梁和道路,幫助災民重建家園。為應對迫在眉睫的全球氣候危機,中國企業積極倡導綠色發展理念,在經營和生產過程中高度重視節能減排。
三、未來方向:中巴經濟走廊(2.0):
中巴經濟走廊是1947年以來兩國開展的最重要的跨境和跨文化項目。中巴經濟走廊將惠及中巴兩國以及周邊地區的居民。中國正在積極擴大與包括西部地區在內的世界其他地區的貿易關系,而中巴經濟走廊將在這一努力中發揮關鍵作用。這一倡議為中國欠發達地區做出重大貢獻提供了機會。同時,巴基斯坦將獲得新技術、知識轉讓以及建立工業區和園區,所有這些都將極大地促進其經濟和貿易前景(Hassan,2018)。
人們對中巴經濟走廊抱有很高的期望。然而,不斷增加的恐怖事件繼續威脅著發展議程,尤其是在經濟和政治局勢不可預測的時候。在剛剛結束的第十四屆全國人大會議期間,中國通過“一帶一路”倡議、全球直接投資和全球安全倡議等新舉措,制定了新的發展和投資目標,并完善了相關機制。中國政府制定的GDP增長目標和其他經濟發展目標承諾通過政策的連續性(“一帶一路”倡議是其主要組成部分)實現足夠的經濟活動和穩定性。
未來,巴基斯坦必須繼續尋求中國和國際社會的技術轉讓和能力支持。為此,巴基斯坦應根據本國國情和能力積極做出貢獻。這一路徑至關重要,尤其是考慮到巴基斯坦政府在“指示性發電能力擴展計劃”(IGCEP)中制定了雄心勃勃的目標,旨在實現能源組合的更大本土化。政府的宏偉目標包括到2025年可再生能源發電比例達到20%,到2030年達到30%。為了與可再生能源領域的國際最佳實踐保持一致,并向巴基斯坦競爭性貿易雙邊合同市場(CTBCM)下已獲批準的多買方和多賣方市場改革過渡,制定未來計劃勢在必行。這項工作需要加強機構并提高其能力,以便在善治和無縫合作原則的基礎上,營造一個有利于方便經商的環境。這些步驟對于向綠色、低碳和繁榮的巴基斯坦實現公平公正的過渡至關重要。
今后,巴基斯坦將優先推動促進區域合作的補充政策。此外,還將大力強調加強與相關貿易組織的企業對企業(B2B)聯系,并為高質量的發展項目創造必要的有利環境。研發合作將在促進這些努力方面發揮關鍵作用。在以緊張的去全球化和快速增長為特點的全球環境中,各方對能源和運輸的需求巨大,從而導致投資增加。下一階段的合作將包括一系列更廣泛的舉措,重點是促進強有力的工業合作,改善當地商業環境,并為巴基斯坦創造大量增長機會。未來,預計中巴經濟走廊的重點將轉向利用本地能源,高科技領域的投資可能會大幅增加。這一轉變旨在推動該地區成為"技術驅動型經濟"。此外,除了基礎設施和技術,農業正在成為中巴經濟走廊發展議程中的第三個領域。農業重點主要圍繞采用技術進步來應對氣候適應性變化,包括洪水控制等舉措。可持續發展預計也將在議程中占據突出位置,與《巴黎協定》關于碳中和的承諾保持一致,并與可持續發展目標(SDGs)保持一致。我們正在用果斷的戰略和堅定的承諾來調動一切可用資源促進互聯互通。技術將繼續在展示我們的優勢方面發揮關鍵作用,特別投資便利化理事會(SIFC)等機構將被用來制定有針對性的法規,促進競爭和區域一體化。在這個充滿挑戰的時代,本地區的發展中國家必須調整其項目管理和投資結構,實現跨文化融合,提高各部門的生產力。
為了利用這一切并推進中巴經濟走廊2.0,巴基斯坦需要做好充分準備,因為傳統思維可能不適用,而技術驅動的前沿解決方案可能有助于應對這些困難并吸引投資流。重要的是,巴基斯坦還必須加快經濟特區的發展,吸引農業、藍色經濟和技術領域的投資,并根據經濟理由而非政治議程實施有針對性的改革,通過正在進行的監管改革改善商業環境,提高對現有投資機會的認識,消除瓶頸,消除誤解,填補信息空白,同時也要集中精力發展現有工業區。此外,還要加強許多政府機構、企業和其他相關方之間的合作進程。我們還需要探索中巴經濟走廊長期規劃中支持巴基斯坦經濟穩定的機遇。了解投資的前提條件是至關重要的,其中包括健全的法治體系,以更有效地解決重大系統性差異。缺乏這些關鍵因素之一可能會阻礙投資,并降低所有利益相關方提供基于良好治理和絕對協調原則的“便利經營”的能力。
在密切監測潛在風險、實施刺激計劃以及提高互聯互通和貿易領域的生產力方面,政府的作用至關重要。當務之急是,我們的職業培訓中心和教育機構需要培養出一支技術精湛、能力出眾的勞動力大軍,為領導巴基斯坦轉型為本地區未來的工業和轉運中心做好充分準備。此外,巴基斯坦可將藍色經濟的原則納入中巴經濟走廊項目,從而利用其沿海資源實現可持續經濟增長。
為了實現所有這些發展,必須建立許多政府間機制,促進協調和信息交流。這包括設立高級別政治論壇,專門討論包括能源轉型在內的中巴經濟走廊發展問題,這將加強各利益攸關方之間的協調與合作,特別是在數據和統計領域。這些論壇對于創造支持能源轉型的有利環境至關重要。此外,有必要使經濟增長目標與綠色和低碳轉型議程保持一致,同時考慮到本國的獨特國情。要實現這種協調,就必須實施有利于這種過渡的國內政策。國家間的合作應基于共同目標和共同利益的原則。對于像巴基斯坦這樣在“一帶一路”倡議范圍內的發展中經濟體和新興經濟體而言,本國的投資措施尤為重要,因為這些措施可促進這些國家的經濟發展,并有助于實現經濟和可持續發展目標(Perea & Stephenson,2018年;聯合國亞太經社會,2020)。這有助于政策制定者決定外商直接投資政策的重點領域,并為研究人員提供推進該領域進一步研究的工具。盡管如此,對于為投資者創造有利環境的努力類型以及針對特定公司或投資活動的努力類型,學術和政策分析還不夠充分。必須指出的是,雖然吸引外國投資可以帶來諸多益處,但在經濟發展和維護國家利益之間取得平衡也至關重要。各國政府應進行全面的風險評估,并就互惠互利的投資條款進行談判。這些措施包括:
1)母國投資和商業環境
2)本國法規
3)目標部門和市場情報
4)潛在風險因素
為了吸引中國投資,并在“一帶一路”倡議平臺上建立G2G和B2B機制下的伙伴關系,巴基斯坦需要考慮實施以下措施:
穩定和可預測的商業環境:中國投資者更青睞穩定和可預測的商業環境,以確保投資安全。各國應努力建立透明、一致的法律和監管框架。這包括執行合同、保護知識產權和確保公平對待外國投資者。
投資激勵措施:為中國投資者提供減稅、免稅和減少官僚作風等投資激勵措施,可以提高中國的吸引力。還可以設立經濟特區,為外國投資者提供優惠政策。
基礎設施發展:改善交通、能源和通信網絡等基礎設施可改善整體投資環境。現代化、氣候適應能力強且高效的基礎設施不僅能降低企業成本,還能體現政府對發展的承諾。
熟練勞動力:熟練且可培訓的勞動力對投資者具有吸引力。各國應投資于教育和培訓計劃,確保為各行各業提供熟練勞動力。
外商直接投資促進機構的重點工作:設立外商直接投資促進機構有助于促進投資,并為潛在的中國投資者提供一站式服務,在投資過程中提供信息、協助和指導。確定符合中國投資重點的行業,重點促進這些行業的投資。這可能包括基礎設施、能源、制造業、農業和技術。
加強雙邊投資條約:與中國簽署雙邊投資條約(BIT)可以為中國投資者提供法律保護,鼓勵他們增強在東道國投資的信心。
經濟和政治穩定:確保經濟和政治穩定是吸引長期投資的關鍵。各國應通過健全的經濟政策和政治改革來表明其對穩定的承諾。
文化理解與交流:建立牢固的文化紐帶和溝通渠道可促進東道國與中國投資者之間的相互理解和信任。
通過展示成功案例建立敘事:突出中國在該國的成功投資,展示其他投資者可能獲得的潛在利益和成功。
四、結論
中巴經濟走廊項目不僅促進了巴基斯坦實現區域一體化,還推動了經濟增長,為能源行業注入了活力,成為中巴經濟走廊框架內工業發展的催化劑。展望未來,兩國之間的工業合作將進一步深化,為市場帶來大量投資和商業機會。但是,恐怖威脅、不斷變化的政府政策等不利條件將影響企業的運營。然而,中國企業仍將堅定不移地致力于可持續發展,進一步融入地區經濟,履行社會責任。為充分釋放中巴經濟走廊的潛力,促進高質量和包容性增長,參與國必須確保透明度,堅持可持續發展原則,并采取務實的規劃、審慎的財務、有效的治理、反腐措施,以及讓當地社區參與項目規劃和實施。
為在共同繁榮的理念下制定全面發展戰略,實現雙贏,本文提出以下建議:
(1)中國應幫助巴基斯坦等發展中國家提高根據本國資源稟賦和產業基礎,按照比較優勢,根據國情和市場經濟規律自主制定產業政策的能力。
(2)中國應加大對其他發展中國家的技術轉讓,深化制造業合作,幫助其提高制造能力。
(3)應充分利用數字技術,促進國際產品、供應鏈和價值鏈的互聯互通。
(4)促進先進節能減排技術的合作,鼓勵綠色消費,推廣綠色低碳的生產和生活方式。
(5)“一帶一路”倡議論壇可推動開展營銷和宣傳活動,以潛在投資者和主要利益攸關方為對象,提高對“一帶一路”倡議框架內投資機會的認識,并建立真實的描述。
(6)共同投資人力資本開發,確保擁有一支技術熟練、適應性強的勞動力隊伍,以滿足“一帶一路”倡議項目的需要。
(7)巴基斯坦應客觀評價國內產業在地區產業網絡和全球產業鏈中的作用。
(8)巴基斯坦需要確保以技術為主導的安全機制,并為中巴經濟走廊項目建立一個窗口設施。巴基斯坦必須努力營造有利的環境,促進務實的政策措施,以吸引投資,并建立“一帶一路”倡議/中巴經濟走廊專門的便利化中心,協助外國投資者辦理行政手續、許可證以及在投資過程中可能面臨的任何挑戰。
(9)巴基斯坦政府可讓當地社區和商業機構參與項目規劃和決策。解決他們關心的問題,確保他們從項目成果中受益。
(10)通過為巴基斯坦工人和專業人員提供培訓,重點培養當地的能力。培養與項目需求相關的技能。
(11)確保巴基斯坦的法律框架支持外國投資并保護所有利益相關者的權利。解決可能阻礙項目成功的法律和監管障礙。
參考文獻:
Abbas, A., & Sultan, M. M. (2023). Pakistan’s Economic Recovery In The Midst Of Growing Political Instability: A Classical Case. PalArch’s Journal of Archaeology of Egypt/Egyptology, 20(2), 672-688.
Abbasi, J., & Memon, J. A. PIDE School of Public Policy Pakistan Institute Of Development Economics, Islamabad.
Abinyi, M., Wu, A., Lau, S., Mallory, T., Barclay, K. , Walsh, K., & Dressler, W. (2021). China’s Blue Economy: A State Project of Modernisation. The Journal of Environment & Development, 30(2), 127– 148. https://doi.org/10.1177/1070496521995872.
Aijaz, U. , & Butt, H. D. (2021). Bolstering Sustainable Growth through Blue Economy. Pakistan Journal of International Affairs, 4(1).Aijaz, U., & Hassan Daud Butt, D. S. P. G. (2021). Acute drivers and great barriers for successful blue growth in Pakistan: an investment perspective under CPEC. Pakistan Journal of International Affairs, 4(2).
Aijaz, U., Hassan Daud Butt, D. S. B., Hayat, A. , Raees, M. B., & Mazhar, M. (2022). Dynamics Of Sezs A Comparative Analysis Of Incentive Packages For Special Economic Zones Of Pakistan, Bangladesh & Vietnam. Journal of Positive School Psychology, 6(11), 1247-1269.
Alam, K. M., & Li, X., Baig, Saranjam. (2019) . Impact of transport cost and travel time on trade under the China-Pakistan economic corridor (CPEC). Journal of Advanced Transportation, 2019. Attorneys, P. (2021).Abdul Rab, J. F. , & Rasheed, B. (2023) . Exploring the Potential of the China-Pakistan Economic Corridor (CPEC): A Gateway to Regional Connectivity and Integration within the Shanghai Cooperation Organization (SCO). Pakistan Journal of International Affairs, 6(2).
Aguilera, M. A., & González, M. G. (2023). Urban infrastructure expansion and artificial light pollution degrade coastal ecosystems, increasing natural-to-urban structural connectivity. Landscape and Urban Planning, 229, 104609.Ahmad, W., Jan, M. F., & Masud, S. (2023) .Factors Influencing Pakistanis’ Perceptions of China Economic Corridor of Pakistan. International Journal of Business and Management Sciences, 4(1), 164-180.
Ahn, J., Sinka, M., Irish, S., & Zohdy, S. (2023). Modeling marine cargo traffic to identify countries in Africa with greatest risk of invasion by Anopheles stephensi. Scientific Reports, 13(1), 876.
Ali, S., Yan, Q., Irfan, M., Ameer, W., Atchike, D. W., & Acevedo-Duque, A. (2022). Green investment for sustainable business development: the influence of policy instruments on solar technology adoption. Frontiers in Energy Research, 10, 874824.
Asif, M. (2022). Blue Economy and PowerPolitics in the Indian Ocean: Challenges and Opportunities. Journal of Nautical Eye and Strategic Studies, 2(2), 2-37.
Asif, M. (2022). Blue Economy and Power Politics in the Indian Ocean: Challenges and Opportunities. Journal of Nautical Eye and Strategic Studies, 2(2), 2-37.
Awais, M., Samin, T., Gulzar, M. A., & Hwang, J. (2019). The sustainable development of the China Pakistan economic corridor: synergy among economic, social, and environmental sustainability. Sustainability, 11(24), 7044.
A.M. Cisneros-Montemayor, Ocean Predicting Future Oceans(2019) Barclay, K., Mangubhai, S., Leduc, B., Donato- Hunt, C. , Makhou l, N. , Kinch, J., & Kalsuak, J .(2021). Pacific handbook for gender equity and social inclusion in coastal fisheries and aquaculture (9820013771).
Barua, P., Mitra, A., & Islam, M. (2023). Effectof Salinity Intrusion on Sediments in Paddy Fields and Farmers’ Adaptation Initiative: A Case Study. In Global Agricultural Production: Resilience to Climate Change (pp. 587-609). Springer.
Bilal, M., Ali, M. K., Qazi, U., Hussain, S., Jahanzaib, M. , & Wasim, A. (2022). A multifaceted evaluation of hybrid energy policies: The case of sustainable alternatives in special Economic Zones of the China Pakistan Economic Corridor (CPEC). Sustainable Energy Technologies and Assessments, 52, 101958.
Booth, H., Arlidge, W. N., Squires, D., & Milner- Gulland, E. (2021). Bycatch levies could reconcile trade- offs between blue growth and biodiversity conservation. Nature Ecology & Evolution, 5(6), 715-725.
Baset, A. (2020). Sustainable Development of Marine Fisheries in Pakistan . In Sustainable Entrepreneurship, Renewable Energy-Based Projects, and Digitalization (pp. 125-141). CRC Press.
Blythe, J. L., Armitage, D., Bennett, N. J., Silver, J. J. , & Song, A. M. (2021). The politics of ocean governance transformations. Frontiers in Marine Science, 8, 634718.
Brent, Z.W., Barbesgaard, M. and Pedersen, C. (2020). The Blue Fix: What’s Driving Blue Growth? Sustainability Science, 15(1), 31-43.
Brown, K. (2012), The Communist Party of China and Ideology. China: An International Journal, 10(2), 52-68.
Brown, K. and Bērzi?a-?erenkova, U.A. (2018). Ideology in the Era of Xi Jinping. Journal of Chinese Political Science, 23(3), 323-339.
Butt, H. D. , Aijaz, U. , & Ahmed, R. (2021) . DEVELOPMENT AND MANAGEMENT OF INTEGRATED Sezs AS STIMULUS TO ECONOMIC GROWTH. Pakistan Journal of International Affairs, 4(2).
Butt, H. D. (2020). Transformation of Leadership Styles in Pakistan due to CPEC. Journal of Political Studies, 27(2).
Colombage, J. (2021). Sustainable Fisheries Management i n the India Ocea n: The Way Forward. P-JMR, 1(1), 2-2.
Caglar, A. E., Zafar, M. W., Bekun, F. V . , & Mert, M. (2022). Determinants of CO2 emissions in the BRICS economies: The role of partnerships investment in energy and economic complexity. Sustainable Energy Technologies and Assessments, 51, 101907.
Carvache-Franco, O., Carvache-Franco, M. , & Carvache-Franco, W. (2022). Coastal and marine topics and destinations during the COVID-19 pandemic in Twitter’s tourism hashtags. Tourism and Hospitality Research, 22(1), 32-41.
Cavallo, M., Bugeja Said, A., & Pérez Agúndez, J. A. (2023). Who is in and who is out in ocean economies development? Sustainability, 15(4), 3253.
Chen, J. L., Kevin X, Liu, Xiang. (2017). The development of ship registration policy in China: Response to flags of convenience. Marine Policy, 83, 22-28.
Dall-Orsoletta, A., Romero, F., & Ferreira, P. (2022). Open and collaborative innovation for the energy transition: An exploratory study. Technology in Society, 69, 101955.
Dellios, R. , & Ferguson, R. J. (2017). The human security dimension of China’s belt and road initiative. J. Mgmt. & Sustainability, 7, 48.
Duha, J., & Saputro, G. E. (2022). Blue Economy Indonesia to Increase National Income through the Indian Ocean Rim Association (IORA) in the Order to Empower the World Maritime Axis and Strengthen State Defense . J MKS P (Jur nal Man aje men , Kepemimpinan, dan Supervisi Pendidikan), 7(2), 514-527.
Echendu, A. J. (2022). Flooding in Nigeria and Ghana: Opportunities for partnerships in disaster- risk reduction. Sustainability: Science, Practice and Policy, 18(1), 1-15.
Faran, F., & Ejaz, K. (2022). Blue Economy ofMaritime Nations in South Asia: Challenges and Prospects. South Asian Studies, 37(1).
Fida, M. , Li, P. , Wang, Y., Alam, S . K . , & Nsabimana, A. (2022). Water contamination and human health risks in Pakistan: a review. Exposure and Health, 1-21.
Farooq, A. (2020). Revisiting CPEC: A corridor of opportunities. Journal of Social and Political Sciences, 3(1).
Fang, X., Zou, J., Wu, Y., Zhang, Y., Zhao, Y. , & Zhang, H. (2021). Evaluation of the sustainable development of an island “Blue Economy”: A case study of Hainan, China. Sustainable Cities and Society, 66, 102662.
Gill, S. A., & Iqbal, J. (2021). Exploring the Role of Blue Economy in Sustainable Development: A Perspective from Pakistan. P-JMR, 3(1), 141-192.
Gamarra, N. , Costa, A., Ferreira, M . , Diele- Viegas, L., Santos, A., Ladle, R., Malhado, A. , & Campos-Silva, J. (2023). The contribution of fishing to human well-being in Brazilian coastal communities. Marine Policy, 150, 105521.
Gebremedhin, S., Bruneel, S., Getahun, A . , Anteneh, W., & Goethals, P. (2021). Scientific methods to understand fish population dynamics and support sustainable fisheries management. Water, 13(4), 574.
Hassan, H., Mahboob, S., Masood, Z., Riaz, M., Rizwan, S., Al-Misne, F., Abdel-Aziz, M., Al-Ghanim, K. , Gabol, K., & Chatta, A. (2023). Biodiversity of commercially important finfish species caught by mid-water and bottom trawls from the Balochistan and Sindh coasts of Arabian Sea, Pakistan: Threats and conservation strategies. Brazilian Journal of Biology= Revista Brasileira de Biologia, 83, e249211.
Hassan Daud Butt, Zainab Ahmed, Osman Bin Saif (2022), Harnessing Regional Connectivity Potential Through BRI: A Case Study On China, Pakistan And Turkiye Connectivity https://cssrjournal. com/index.php/cssrjournal/issue/view/8
Hassan Daud. “Great Expectations.” The News. March 11, 2018. Accessed June 2018
Hussain, M., & Bhatti, S. H. (2023). A Review Article on an Appraisal of Maritime Laws as a Mechanism of Community Governance for Sustainable Development Goals. Pakistan Journal of Humanities and Social Sciences, 11(1), 1–10-11–10.
Hussain, M. , Hussain, S. , & Rizvi, S. G. A . (2022). Biodiversity Management and Sustainable Development Goals: An International Perspective on Environmental Laws and Challenges. Superior Law Review, 2(1), 61-76. Iqbal, A., Abdullah, Y., Nizami, A. S., Sultan, I. A. , & Sharif, F. (2022). Assessment of solid waste management system in Pakistan and sustainable model from environmental and economic perspective. Sustainability, 14(19), 12680.
Islam, M. , & Sarker, T. (2022). Financing sustainable coastal and maritime tourism in the blue economy of the Asia-Pacific. De Gruyter Handbook of Sustainable Development and Finance, 543.
Ismail, M., Hassan, T. U., Haq, A. U., & Mir, W. (2023). China Pakistan Economic Corridor (CPEC): A Case Study of Strategic Implications for Pakistan. PalArch’s Journal of Archaeology of Egypt/Egyptology, 20(2), 346-355.
Jamali, A. B., Liu, H., & Hussain, M. (2023) . Regional Connectivity and Inclusion of New Partners in China-Pakistan Economic Corridor: Prospects and Challenges. Asian Journal of Middle Eastern and Islamic Studies, 17(1), 31-48.
Jyotishi, A. (2023). Fish for Food or Fish for Feed: New Populism and Blue Economy Perspective. In Encyclopedia of New Populism and Responses in the 21st Century. Springer Nature.
Khan, M. , & Nawaz, T. (2021) . Regional connectivity through China Pakistan economic cooridor: Challenges and prospects. Journal of Pakistan-China Studies (JPCS), 2(1), 1-23.
Kan wal, S . (2022) . Study of ground displacements, erosion and sea level rise along Karachi coast, Pakistan.
Khan, K., Khan, K., & Anwar, S. (2016). Special economic zones (SEZs) and CPEC: Background, challenges and strategies. The Pakistan Development Review, 203-216.
Kumar, L., Naqvi, S. A., Deitch, M. J., Khalid, M. J. , Naeem, K. , Qayyum Amjad, A., Kumar, A. , Geb re micael, T. G. , & Arshad, M. (2023) . Opportunities and constraints for cleaner production policy in the developing world: a case study of Sindh Region, Pakistan. Environment, Development and Sustainability, 1-44.
Kuznietsova, N., & Bilko, A. (2022). Special Economic Zones Mechanisms and Their Role in the Economic Growth of Developing Countries (Case of Mexico). Publishing House “Baltija Publishing” .
Khor, H. E., Poonpatpibul, C., & Yong Foo, S. U. A. N. (2021). Belt and road initiative: A framework to address challenges and unlock potential for high-quality and inclusive growth. The Singapore Economic Review, 66(01), 21-58.
Lashari, A. H. , Li, W., Hassan, M. , Nabi, G. , Mabey, P. T., Islam, M. M., ... & Memon, K. H. (2021). Biodiversity governance and management in Pakistan: A way forward through the China-Pakistan Economic Corridor. Pol. J. Environ. Stud, 30(3), 2589-2596.
Lohano, H. D., & Maqbool, M. B. (2022). Ocean Governance and Integrated Ocean Management. In The Blue Economy: An Asian Perspective (pp. 309- 319). Springer.
Mahmood, S., Ali, G. , Menhas, R. , & Sabir, M. (2022). Belt and road initiative as a catalyst of infrastructure development: Assessment of resident’s perception and attitude towards China-Pakistan Economic Corridor. PLoS One, 17(7), e0271243.
McCartney, M. (2022a). The China-Pakistan economic corridor (CPEC): infrastructure, social savings, spillovers, and economic growth in Pakistan. Eurasian Geography and Economics, 63(2), 180-211.
McCartney, M. (2022b). The Dragon from the Mountains: The China-Pakistan Economic Corridor (CPEC) from Kashgar to Gwadar. Cambridge University Press.
Munir, R., & Khayyam, U. (2020). Ecological corridors? The case of the China-Pakistan economic corridor. Geoforum, 117, 281-284.
Nabi, G. , Ullah, S., Khan, S., Ahmad, S . , & Kumar, S. (2018). China-Pakistan Economic Corridor (CPEC): melting glaciers—a potential threat to ecosystem and biodiversity. Environmental Science and Pollution Research, 25, 3209-3210.
Naurin, A., & Gul, S. (2023). The Impact of Railway Development on Economic Growth through CPEC.
Qin, M., Sun, M., & Li, J. (2021) . Impact of environmental regulation policy on ecological efficiency in four major urban agglomerations in eastern China. Ecological Indicators, 130, 108002.
Rehman, A., Ma, H., Ahmad, M., Ozturk, I., & I??k, C. (2021). Estimating the connection of information technology, foreign direct investment, trade, renewable energy and economic progress in Pakistan: evidence from ARDL approach and cointegrating regression analysis. Environmental Science and Pollution Research, 28(36), 50623-50635.
Ridzuan, M. R., Soon-Yew, J., Abd Rahman, N. A. S., Lai-Kuan, K., & Manas, N. H. N. (2022). Blue Economy in Malaysia: An Endeavour of Achieving the Sustainable Development Goals (SDGs). Journal of Academic Research in Economics and Management and Sciences, 11(3), 289-309.
Shafqat, S . (2022) . The China – Pakistan Economic Corridor. Rethinking China, the Middle East and Asia in a’Multiplex World’, 96.
Shah, M. U., Khanum, S., Waqas, A., Janjua, A. K. , & Shakir, S. (2023). A techno-economic and socio-environmental planning of wind farms for sustainable development and transition to a decarbonized scenario: Pakistan as a case study. Sustainable Energy Technologies and Assessments, 55, 102969.
Shahzad, N., Khuram, H. R., Khan, H., Bajwa, M. J., & Nawaz, S. (2023). Opportunities And Challenges Of The China-Pakistan Economic Corridor (Cpec): A Game Changer In South Asain Countries And Impact Of Cpec On Pakistani Economy. Journal of Positive School Psychology, 7(5), 860-879.
Shahzad, S., Abbasi, M. A., Ali, H., Iqbal, M. , Munir, R., & Kilic, H. (2023). Possibilities, Challenges, and Future Opportunities of Microgrids: A Review . Sustainability, 15(8), 6366.
Sze, J. (2015). Fantasy Islands: Chinese Dreams and Ecological Fears in an Age of Climate Crisis. University of California Press.
Ullah, S., Barykin, S., Jianfu, M., Saifuddin, T. , Khan, M. A., & Kazaryan, R. (2023). Green Practices in Mega Development Projects of China–Pakistan Economic Corridor. Sustainability, 15(7), 5870.
Vera Schu lhof, et al . , “The Belt and Road Initiative (BRI): What Will it Look Like in the Future?”, Technological Forecasting and Social Change, 175, February, 2022. https://doi.org/10.1016/ j.techfore.2021.121306
Wolf, S. O. (2021). China-Pakistan Economic Corridor of the Belt and Road Initiative. Springer.
Xue, Y., Temeljotov-Salaj, A., & Lindkvist, C. M. (2022). Renovating the retrofit process: People-centered business models and co-created partnerships for low-energy buildings in Norway. Energy Research & Social Science, 85, 102406.
Ye, Q., Qijiao, S., Xiaofan, Z., Shiyong, Q . , & Lindsay, T. (2020). China’s New Urbanisation Opportunity: A Vision for the 14th Five-Year Plan. Coalition for Urban Transitions: London, UK.
Yitao, T., & Meng, L. (2016). Annual report on the development of China’s special economic zones. Annual Report on the Development of China’s Special Economic Zones (2016) Blue Book of China’s Special Economic Zones, 3-20.
Zhang, C . , & Xiao, C . (2022) . China’s infrastructure diplomacy in the Mediterranean region under the Belt And Road Initiative: Challenges ahead? Mediterranean Politics, 1-25.
Albert, E. and Xu, B. (2016) ‘China’s Environmental Crisis’, Council on Foreign Relations, 18 January, www.cfr.org/backgrounder/chinasenvironmental-crisis (accessed 3 October 2019)
Balding, C. (2018) ‘Why Democracies are Turning Against Belt and Road: Corruption, Debt, and Backlash’, Foreign Affairs, 24 October, www.foreignaffairs.com/articles/china/2018-10-24/whydemocracies-are-turning-against-belt-and-road (accessed 3 October 2019) Belt and Road Advisory (2018)
Introduction: The Belt and Road Initiative and the Sustainable Development Goals: Opportunities and Challenges Vol. 50 No. 4 December 2019
‘The Belt and Road Initiative and the SDGs: Towards Equitable, Sustainable Development’ CCICED (2015) National Governance Capacity for Green Transformation: Final Report, Beijing: China Council for International Cooperation on Environment and Development CCICED (2008) CCICED Annual Policy Peport 2007 (English Edition):
The Belt and Road Initiative: A New Means to Transformative Global Governance Towards Sustainable Development, Beijing: China Center for International Economic Exchanges and the United Nations Development Programme, www.undp.org/content/dam/china/docs/Publications/UNDP-CH-GGR%202017.pdf (accessed 3 October 2019)
Yu, Y. (2018, December). China’s Response to Belt and Road Backlash. In East Asia Forum (Vol. 15).